- policyRef:
name: message-logging-flex
config:
loggingConfiguration: <array>
- itemName: <string> // REQUIRED
itemData: //REQUIRED
message: <dataweave> // REQUIRED
conditional: <dataweave> // OPTIONAL
category: <string> // OPTIONAL
level: <string> // REQUIRED
firstSection: <bool> // OPTIONAL
secondSection: <bool> // OPTIONAL
Message Logging Policy
Policy name |
Message Logging |
Summary |
Logs custom messages using information from incoming requests, responses from the backend, or information from other policies applied to the same API endpoint |
Category |
Troubleshooting |
First Flex Gateway version available |
v1.0.0 |
Returned Status Codes |
No return codes exist for this policy |
Summary
The Message Logging policy logs custom messages using information from incoming requests, responses from the backend, or information from other policies applied to the same API endpoint.
Prerequisites
You must have the Anypoint Platform Organization Administrators role or have permission to create or manage APIs.
Configuring Policy Parameters
Flex Gateway Local Mode
In Local Mode, you apply the Message Logging policy to your API via declarative configuration files. Refer to the following policy definition and table of parameters:
| Parameter | Required or Optional | Default Value | Description |
|---|---|---|---|
|
Required |
N/A |
Array of configurations |
|
Required |
N/A |
Configuration name. |
|
Required |
N/A |
DataWeave expression that resolves to the message log. To learn more about supported DataWeave expressions, see DataWeave Expressions Support. |
|
Optional |
|
DataWeave expression that resolves to whether the message should be logged. To learn more about supported DataWeave expressions, see DataWeave Expressions Support. |
|
Optional |
Default category |
Log message prefix that indicates the package and class where the log is executed. |
|
Required |
N/A |
Defines the level of message to log: |
|
Optional |
|
Boolean that indicates if messages are logged before the API endpoint is called, taking into account the order in which this policy is applied. |
|
Optional |
|
Boolean that indicates if messages are logged after the API endpoint is called, taking into account the order in which this policy is applied. |
Resource Configuration Example
- policyRef:
name: message-logging-flex
config:
loggingConfiguration:
- itemName: "Config 1"
itemData:
message: "#[payload]"
conditional: "#[attributes.queryParams['QueryParam']=='someValue']"
level: "ERROR"
firstSection: true
- itemName: "Config 2"
itemData:
message: "#['literal string']"
level: "WARN"
secondSection: true
firstSection: true
Flex Gateway Connected Mode
When you use the UI to apply the Message Logging policy to your API, you can configure the following parameters:
| Parameter | Description | Required? |
|---|---|---|
Message |
A DataWeave expression to use for extracting the message to be logged. To learn more about supported DataWeave expressions, see DataWeave Expressions Support. |
Required |
Conditional |
A DataWeave Boolean expression used to specify whether a message is to be logged. To learn more about supported DataWeave expressions, see DataWeave Expressions Support. |
Optional |
Category |
A prefix in the log message that indicates the package and class where the log is executed. |
Optional |
Level |
The level of message to log: INFO, WARN, ERROR, or DEBUG. |
Required |
Before Calling API |
Set to cause your logging policy to log messages before the API endpoint is called, taking into account the order in which this policy is applied. |
Optional |
After Calling API |
Set to cause your logging policy to log messages after the API endpoint is called, taking into account the order in which this policy is applied. |
Optional |
Example of Message Logging Policy Configured from the UI
To better understand how to use the Message Logging policy, consider a fictional retail clothier named Les Vetments. To successfully run its e-commerce portal, Les Vetments must audit the status code of the requests made on its website.
For example, if a customer buys or returns a product, or if the company adds or removes a product from its catalog, the transactions must be logged. The IT manager at Les Vetments applies the Message Logging policy to the company APIs to enable logging and viewing any data or transaction changes without making any modifications to the code.
To log the attributes of the incoming and outgoing HTTP message, Les Vetments applies the Message Logging policy to the API with the following UI configurations:
-
Message: #[attributes]
The attributes in the payload must be logged.
-
Conditional: Blank
Because Les Vetments requires all attributes, no expression to filter messages is specified.
-
Category: Blank
No prefix is required in the log sentence.
-
Level: Info
All types of messages are to be logged. The Info log level also includes Warn, Error, or Debug log messages.
-
Before Calling API: Checked
All transactions that occur before the API is called are to be logged.
-
After calling API: Checked
All transactions that occur after the API is called are to be logged.
Following this configuration, whenever customers access the Les Vetments catalogue or add or remove items from their carts, or when an item is added or removed from the Les Vetments catalog, logs are generated:
**********************************************************************
* Policy: message-logging-1351146-proxy *
* OS encoding: UTF-8, Mule encoding: UTF-8 *
* *
**********************************************************************
21:56:50.147 11/30/2020 Worker-0 [MuleRuntime].uber.06: [message-logging-771181-proxy].771181-message-logging.CPU_LITE @71625864 INFO
event:184152a0-3370-11eb-b732-0a8c1820c088 org.mule.extension.http.api.HttpRequestAttributes
{
Request path=/proxy/1
Raw request path=/proxy/1
Method=GET
Listener path=/proxy/*
Local Address=/172.25.159.101:8081
Query String=
Relative Path=/proxy/1
Masked Request Path=/1
Remote Address=/18.191.37.179:21836
Request Uri=/proxy/1
Raw request Uri=/proxy/1
Scheme=http
Version=HTTP/1.1
Headers=[
host=logging-policy.us-e2.cloudhub.io
x-real-ip=204.14.236.154
accept=*/*
user-agent=curl/7.54.0
x-forwarded-for=204.14.236.154
x-forwarded-port=80
x-forwarded-proto=http
x-sigsci-agentresponse=200
x-sigsci-mac=7caf3820a5c07d06ef827f1565678167
]
Query Parameters=[]
URI Parameters=[]
}
21:56:50.254 11/30/2020 Worker-0 [MuleRuntime].uber.07: [logging-policy].proxy.CPU_LITE @f0ce617 INFO
event:184152a0-3370-11eb-b732-0a8c1820c088 org.mule.extension.http.api.HttpResponseAttributes
{
Status Code=200
Reason Phrase=OK
Headers=[
date=Tue, 01 Dec 2020 00:56:50 GMT
content-type=application/json; charset=utf-8
set-cookie=__cfduid=d8afa23a4627ebef39cbc54fea223cb231606784210; expires=Thu, 31-Dec-20 00:56:50 GMT; path=/; domain=.typicode.com; HttpOnly; SameSite=Lax
x-powered-by=Express
x-ratelimit-limit=1000
x-ratelimit-remaining=999
x-ratelimit-reset=1606784265
vary=Origin, Accept-Encoding
access-control-allow-credentials=true
cache-control=max-age=43200
pragma=no-cache
expires=-1
x-content-type-options=nosniff
etag=W/"53-hfEnumeNh6YirfjyjaujcOPPT+s"
via=1.1 vegur
cf-cache-status=MISS
accept-ranges=bytes
cf-request-id=06bd666d0a0000386b7a1fc000000001
expect-ct=max-age=604800, report-uri="https://report-uri.cloudflare.com/cdn-cgi/beacon/expect-ct"
report-to={"endpoints":[{"url":"https:\/\/a.nel.cloudflare.com\/report?s=qUAIXoQ7qqqvFzjcwGrmK2r2PcSfDZ75jFJd0Gi0BLBUMHAcnC9wJ9I%2FEHJtk%2Bra%2FXWqkA%2F5%2FlzoWoC6YS2Lew%2BqKgjhaphHqx5WrZ0CKHMalhcM9it%2Fks0qzQGwbsRzQg%3D%3D"}],"group":"cf-nel","max_age":604800}
nel={"report_to":"cf-nel","max_age":604800}
cf-ray=5fa8d9c1a8c6386b-IAD
]
}
12:18:31.770 11/18/2020 Worker-0 agw-policy-set-deployment.01 INFO
Applied policy message-logging-1351146 version 1.0.0 to API testLoggingNew-v1-v1:16481163 (16481163) in application messagelog
To log headers, Les Vetments uses the following code snippet in the Message field:
#[attributes.headers]
To customize the log messages based on the event and the action performed, Les Vetments uses the following code snippet in the Message field:
#['User ' authentication.clientId ' performed action ' attributes.method ' on ' attributes.requestPath ' with Payload: ' ++ payload]
DataWeave Expressions Support
The Message Logging policy supports the standard DataWeave Expressions supported by Flex Gateway policies and the following additional vars DataWeave expressions. Format the following expressions #[vars.<expressions>]:
-
orgId -
masterOrgId -
envId -
apiId -
apiName -
apiInstanceName -
apiVersion -
receivedTs(rfc3339) -
repliedTs(rfc3339, only available in request context) -
runtimeVersion(For example:v1.7.0) -
hostId(For example:my-host) -
remoteAddress -
method -
requestPath -
reqId(traceId) -
requestDisposition(PROCESSEDorVIOLATION, only available in request context) -
request.headers(all request headers) -
violation.clientId(Only available in request context) -
violation.clientName(Only available in request context) -
violation.policyName(Only available in request context) -
violation.violationType(VIOLATIONorERROR, only available in request context)
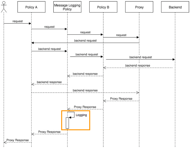
How This Policy Works
Logging a policy consists of the following sequence:
-
A request is sent to the API.
-
The message is logged if the following conditions are true:
-
The level and category of the log defined in the policy are included in the logger defined in the configuration file.
-
Either the conditional field of the policy was not set, or was set and the condition was met.
-
-
The API response is returned. Message Logging Policy does not interfere with the execution of any policy nor its flow.
-
The message appears in the application log.
About the Logging Format
A message log uses the following format:
<date> [flex-gateway-envoy][<level>] wasm log <policy-name>.default.<api-name>.default.svc main: [req: <request uuid>] [accessLog] <message>
-
policy-name: displays the name of the policy binding: -
api-name: displays the name of the api instance: -
request uuid: displays a unique identifier for the request that triggered the message.
Logging States During Events
Message logging occurs at specific intervals during a request flow:
-
Before logging an API flow:
-
After logging an API flow:
-
Error handler after API flow:
Message Logging Severity Levels
When you configure a Message Logging policy for your API instance, you can assign a severity level. Each severity level includes a specific set of information in the log report.
Log reports include the severity level you select and the following levels on the hierarchy.
For example, if you select DEBUG, the log reports include the DEBUG severity level as well as the INFO, WARN, and ERROR severity levels. However, if you select ERROR, the log reports include only error messages. The following table describes the type of information included in the logs for each severity level:
| Log Severity Level | Description |
|---|---|
DEBUG |
Tracing information used by application developers. |
INFO |
Informational messages that highlight the progress of the application. |
WARN |
Potentially harmful situations that indicate potential problems. |
ERROR |
Events that prevent normal program execution but might allow the application to continue running. |



