Contact Us 1-800-596-4880

Configure Anypoint Service Mesh Using the CLI

configure service mesh breadcrumb

The Anypoint Service Mesh command line interface (CLI) is a unified tool that enables you to easily manage your resources. The CLI provides a layer of abstraction over the Kubernetes operations.

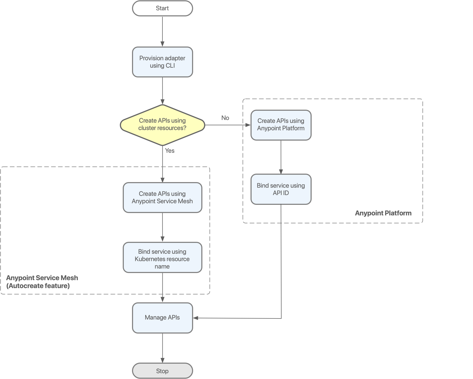
You can use the CLI in an interactive mode from the command prompt, or in an non-interactive mode for automating scripts. The following diagram illustrates the flow for configuring Anypoint Service Mesh using the CLI:

80%